• 首页
  • 关于我们
    • 公司简介
    • 企业文化
    • 组织机构
    • 营销网络
    • 加入我们
  • 代理品牌
  • 产品中心
  • 新闻中心
    • 行业资讯
    • 精选干货
    • 公司动态
    • 职场管理
    • 促销活动
    • Apple Watch 7完全拆解 显示屏变大真相 | 飞捷士科技
  • 资源中心
    • 视频下载
    • 资料下载
    • 软件下载
  • 荣誉资质
    • 资质证书
    • 服务介绍
    • 质量体系
  • 联系我们
logo
  • 首页
  • 关于我们
    • 公司简介
    • 企业文化
    • 组织机构
    • 营销网络
    • 加入我们
  • 代理品牌
  • 产品中心
  • 新闻中心
    • 行业资讯
    • 精选干货
    • 公司动态
    • 职场管理
    • 促销活动
    • Apple Watch 7完全拆解 显示屏变大真相 | 飞捷士科技
  • 资源中心
    • 视频下载
    • 资料下载
    • 软件下载
  • 荣誉资质
    • 资质证书
    • 服务介绍
    • 质量体系
  • 联系我们
中文 ENGLISH

精选干货

首页      精选干货

一个高压 Buck 电路的 PCB 改进措施

2021-11-27

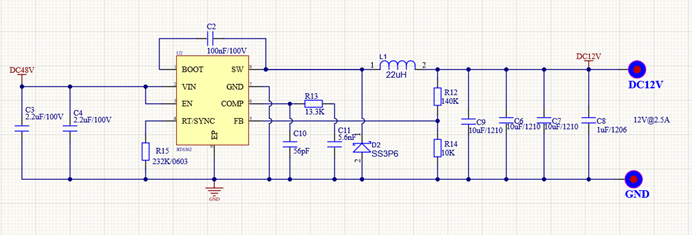
先来看一幅原理图:

图片

RT6362 是最高输入电压可到 60V 的 Buck 器件,它的负载能力为 2.5A,用它完成 48V 转 12V 的输出,占空比为 25%,完全处于 RT6362 的可用范围内,所以这个由网友提供的设计应该是没有什么大问题的。

原理图中所选二极管的型号为 SS3P6,这个型号出现在 RT6362 规格书的 2019 年版本里,属于可以使用的型号,但其正向压降还有降低空间,SS3P6L 就是更好的选择,2020 年的规格书里就用了这个型号。市场上也许还有更好的选择,有资源的同行可以提供一点建议。

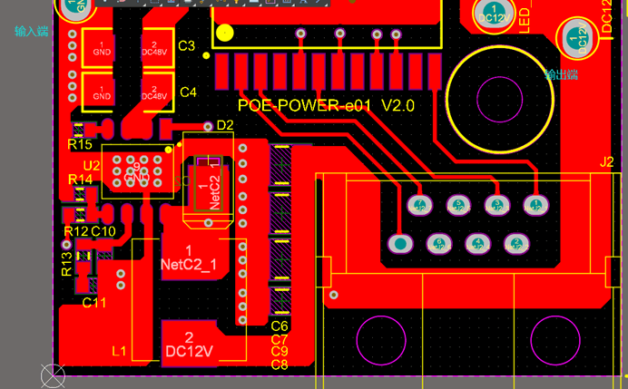
关于 PCB 的设计,网友的截图是这样的:

图片

图片

图片

这几张图都截得非常好,应该让我看到的都出现了,值得改进的地方也很明确,下面就来唠叨一下。我用唠叨一词是有原因的,因为我在很久以前谈过 PCB 的设计问题,所以再次提及就觉得是唠叨了,希望不喜欢的读者能够有所体谅。

图片

Buck 电路工作的时候存在两个主要的电流回路,一个是从输入电容正极经上桥、电感、输出电容到地线返回输入端的回路,它存在于上桥导通的时候,另一个回路出现在上桥截止的时候,电感电流的持续流动拉低了开关切换节点的电位使续流二极管导通(上图是同步电路,续流二极管已被开关管替代),本来要回流到输入地的电流经续流二极管流入电感形成第二个电流回路,这样就在输入电容、上桥和地构成的输入回路上出现了电流的断续,而有电流时有磁场,没电流时没磁场,这就表示这里的磁场在发生变化,对外来说便是一个变化的磁场源,也就是包含高频成分的辐射,我们希望它越少越好,所以需要将这个输入环路的面积最小化,最好是能让续流二极管的电流路径和输入电容的路径重叠在一起,但这只能作为一个理想存在,实际上根本做不到,能做的是无限接近这一理想状况,于是就得到第一个改进措施:建议将输入电容 C3、C4 旋转 180 度放置,让 C3、C4 连接的输入地从 PCB 的背面经导通孔连接,它们正面的地从字符 D2 所在的位置与芯片底部的地、二极管 D2 所连接的地和输出电容 C6-C9 的地连接成为一个整体,D2 底部的空间应当全部留给地以加大地的铜箔面积,这可带来两个方面的效果,一是降低电流流动的阻抗,二是加强散热能力。

在加大地线面积的同时,与 RT6362 第 8 脚连接的节点 NetC2_1 所占有的铜箔面积却需要尽可能地缩小,因为它是开关节点,在上桥导通期间具有 48V 的高电位,上桥截止、续流二极管导通期间却是低于地的负电位,其面积越大时与其它空间、节点之间的电容也越大,传递过去的能量也越大,缩小其面积就有让辐射能量降低的效果,但是它也属于大电流路径,所以需要路径要宽,像现在图中覆盖在 D2 底部中间的铜箔都需要被全部消除掉,留出来的空间就可以给地线使用了。

图中 R15 左上角与电容地的连接是需要被截断的,我们不希望这里有任何电流的流动,截断它就有这样的效果,但与之连接的地线铜箔需要保留,一是 R15 仍然需要接地,二是这部分铜箔要起到散热的效果。这部分铜箔在消除了电流以后便是与 RT6362 底部焊盘成为没有电压差的同电位状态,因而与之连接的元件便有了一个很好的参考点,是我们希望得到的稳定的地。C11 下方的那片地也有同样的效果,关键中的关键就是要没有电流流过,即使有也只能是很少的一部分,我们在将输入、输出和芯片的地集中在一起的时候就非常靠近这一状态了,因为电流总是会从阻抗最小的路径通过,其他的地方就会相应减少甚至被完全阻断,但是铜箔面积却要尽可能地大,以便加强散热效果。很显然,按照铜箔面积最大化的要求,RT6362 第 7 脚所连接的铜箔是需要加宽的。

这块板子输出部分的布置是比较好的,但是回流的所有地电流会流经最靠近负载的电容 C6,而且从电感出来的电流还存在一段单纯的铜箔,前者会造成输出纹波的增大,后者会形成一定的辐射。理想的做法应该是这样,从电感出来的电流立即进入一颗输出电容并从它的接地端立即回到输入、芯片和输出电容的共同接地点,紧接着再从这颗输出电容连接第二颗输出电容,更多的输出电容也按同样原则放置和走线,同时确保每颗电容的地都与共同接地点以最短距离、最短路径连接,这样从最后一颗电容上得到的就是最纯净的输出,而反馈电压的取样点也就在这最后的地方,现在板上的取样点是在由此引出的连接线上,可以使用但已经有点远了,多出的铜箔会引入一定的阻抗,对回路特性可能引入一定的影响。从现有板面空间看,几颗电容的放置比较难改变的是地线的连接,但将 C8 旋转 90 度放置应该还是可以实施的一种改善,这一措施改善的是高频辐射的部分,因为经过它的作用以后的电压、电流都得到了一定的平滑。

在大电流的 PCB 布局中,我会比较喜欢将大电流路径都放在元件层而避免经过导通孔换层,如果要换也要使用较大的孔和较多的孔,主要的担心是导通孔会引入阻抗,要用就要引入较多的铜来消除其影响。但是导通孔又有很好的热引导的作用,铜的热阻显然远低于非金属的基板材料,所以要利用它来把热引导到另外的层并尽快散发出去,这时候需要考虑的是这些引出去的路径会对电流的流动造成什么影响。从这块板子的设计来看,12V 的输出是从板子底部经右侧引出的,它的回流地也应该通过同样的路径返回 RT6362 的输出电容,但是板子背面却有大片的地从左侧引向上方我们看不见的部位,那里的负载在从 12V 输出得到电流以后形成的回流电流会从哪里经过呢?这是需要设计者思考的问题。如果确认电流会从左侧返回,这样就会在板上形成一个巨大的电流环,它往往也意味着大的电磁辐射,所以从很大程度上看是需要在左侧的某个位置进行地的切分的,切分的目的就是要保障回流电流只能从右侧板边沿返回来。

说完了地和电流路径的问题,从我的观念来说 PCB 的设计就已经基本定型了,RT6362 周边的小型元件都需要得到的一个稳定的地电位也已经有了,它们的放置基本上就不会有什么问题,但是还有一个问题可以谈谈,那就是发热的问题。如果没有什么意外,我想在下一篇文章说说主要元件的热都是如何产生的,又可以如何对其进行估计,可能会涉及到一些计算或是估算,有兴趣的可以继续关注。

飞捷士代理Richtek品牌,可提供全面的电力解决方案,从DC/DC调节器到电力管理多通道IC。欢迎咨询!






回列表
  • 微信联系

    微信扫描二维码
    了解产品

  • 在线咨询
  • 电话咨询

    联系我们

    18926414877

  • 隐藏

关于我们

  • 公司简介
  • 企业文化
  • 组织机构
  • 营销网络
  • 加入我们

代理品牌

  • CS(华润华晶)
  • RT(立锜)
  • SL(士兰微)
  • ON(安森美)
  • Infineon(英飞凌)

产品中心

  • 立锜/RICHTEK
  • 华晶/CS
  • 特诺/TIONER
  • 士兰微/SILAN
  • 安森美/ON

新闻中心

  • 行业资讯
  • 精选干货
  • 公司动态
  • 职场管理
  • 促销活动

资源中心

  • 视频下载
  • 资料下载
  • 软件下载

荣誉资质

  • 资质证书
  • 服务介绍
  • 质量体系

联系我们

友情链接: 飞捷士智能 特诺 特诺半导体 飞捷士科技新官网
深圳市飞捷士科技有限公司   Copyright © WPG Holdings All rights reserved. 备案号:粤ICP备10240301号